Embark on a delightful popcorn-making journey with your VEVOR Popcorn Machine. This guide is crafted to help you navigate the nuances of using your machine, ensuring that every batch of popcorn is as perfect as the last. Whether you’re planning a movie night, a family gathering, or just craving a tasty snack, the VEVOR Popcorn Machine is your go-to for a delicious, hassle-free experience. With easy-to-follow instructions and tips for the best results, you’re all set to turn kernels into joyful moments.
Model: NP08001SEC; NP08001SE; NP16T
MODEL NO.: NP08001SEC MODEL NO.: NP08001SE

MODEL NO.: NP16T

Table of contents
Important Safeguards
- Please read ALL the instructions before using your popcorn machine.
- Do not touch the hot surface directly with your hands. Always operate with handles or knobs.
- To prevent electrical shock, do not immerse the cord or plug into water or other liquids.
- Do not let children and minors get close to or touch the machine.
- When the machine is not in use or before cleaning, unplug the main power cord from the outlet.
- Allow HOT parts to cool down before operation.
- Do not operate the device with a damaged cord or plug, malfunction, or with any mechanical damage. Send the device to your nearest authorized service center for examination and repair (ONLY technicians should open up the unit).
- Using any accessories or attachments that are not provided or recommended by the manufacturer may cause injury.
- Do not use this machine outdoors.
- Do not pop the kernel with a dry pot (without oil).
- Do not immerse the popping pot set in water.
- Since the pot surface is hot during popping or just after use, do not touch it directly with your hands.
- If the machine will not be used for a long time, unplug, clean, and cover the unit and store it in a dry and safe place.
- Do not leave the power cord hanging over the edge of a table or counter or allow it to come into contact with any hot surfaces.
- Do not place the unit on or near a hot gas, electric burner, or heated oven.
- Extreme care must be taken if moving the unit when it contains hot oil or other hot liquids.
- Turn ALL the switches to the ‘OFF’ position before disconnecting the power plug from the wall supply outlet.
- Do not apply this unit to any other purposes than the indicated usage.
- To avoid overheating, always add oil before putting the kernels in.
- Extreme care must be taken when unloading popcorn. Always place the unit on the table so that it will not cause burns when the remaining hot oil or water flows out.
- KEEP OUT OF REACH OF CHILDREN.
- DO NOT CLEAN USING ANY ABRASIVE MATERIAL.
- NEVER FORCE ANY PARTS OR BRACKETS INTO POSITION.
- NO PARTS ARE INTENDED FOR THE DISHWASHER.
- A popper that is plugged into an air outlet should not be left unattended.
- This popper will not shut off automatically To avoid overheating, add corn and oil before operating.
- Extreme caution must be used when unloading popcorn. Always turn the unit over a countertop, as that residual hot oil or water running out will not cause burns.


Short Cord Instruction
A short power-supply cord is to be provided to reduce the risk resulting from becoming entangled in or tripping over a longer cord.
Extension cords are available and may be used if care is exercised in their use. If an extension cord is used:
- The marked electrical rating of an extension cord should be at least as great as the electrical rating of the appliance;
- The extension cord should be a grounding3-wire cord; and
- The longer cord should be arranged so that it does not drape over the countertop or tabletop where it can be pulled on by children or tripped over unintentionally.
Save THESE INSTRUCTIONS for NP08001SEC
- The model NP08001SEC is for commercial use.
- CAUTION-Risk of electric shock. Replace only with a Type A lamp. Rated 120V,60Hz,E26,Max.150W
Product Parameters
| Model No. | Voltage | Input Power | Cart |
| NP08001SE | AC120V~ 60Hz | 850W | NO |
| NP08001SEC | AC120V~ 60Hz | 850W | YES |
| NP16T | AC120V~ 60Hz | 1440W | NO |
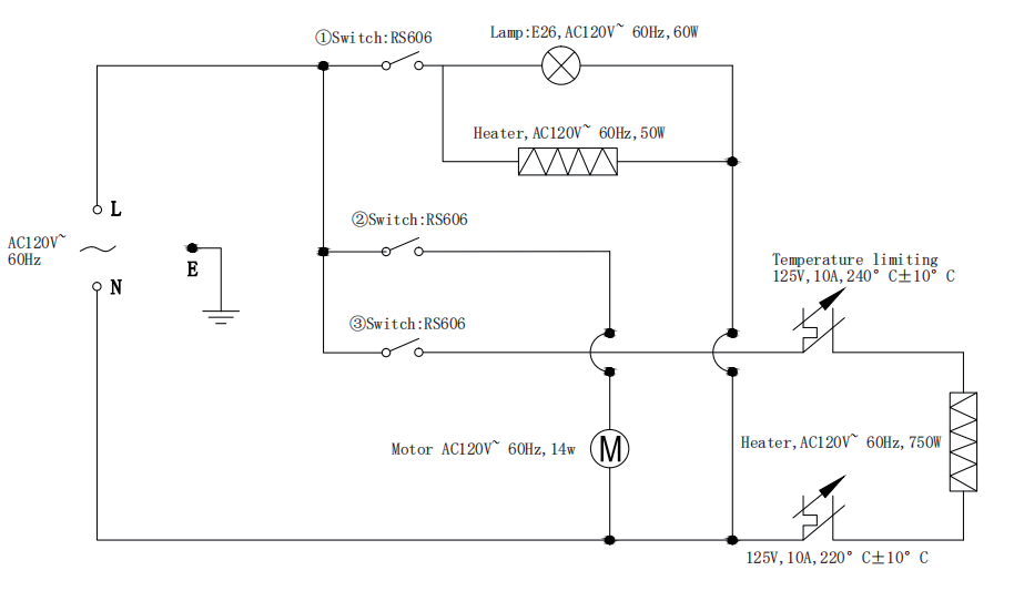
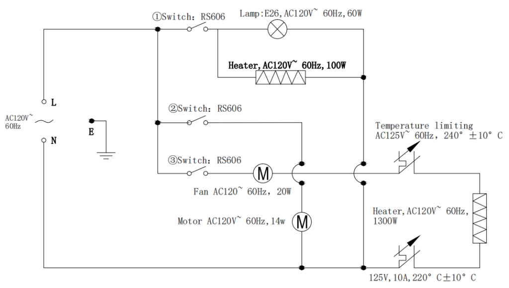
Electrical Schematic Diagram
NP08001SE & NP08001SEC:

NP16T:

Parts
For Tabletop Models Only:

A: Main Unit x 1 pc
B: Kettle x 1 pc
C: Popcorn Scoop x 1 pc
D: Kernel Scoop + Oil Scoop Set x 1 p

Assemble the kettle (B) on the supporters which are built into the main unit (A), and then connect the socket.
For Cart Models Only:

Headwear
Screwdriver (1 pc) and Wrench (2 pcs) are also included.

Exploded View of the Cart

Popcorn Cart Assembly
STEP 1:
Screw one of the RUBBER FEET (A) into the bottom of each SUPPORT LEG (B). Tighten both rubber feet.

STEP 2:
Insert one WHEEL BOLT (O) into the bottom holes located on each side of the SUPPORT STAND (C).
NOTE: Insert the bolt from the inside out, then secure the wheel bolts with one NUT (Q) on each side and tighten them with the wrench.

STEP 3:
Hang one WHEEL (D) onto one WHEEL BOLT (O) and secure it with one NYLOC NUT (P). Tighten them with the wrench. Then, repeat this step for the other wheel.
NOTE: Do not over tighten. Make sure both wheels can spin freely.
STEP 4:
Attach both HORIZONTAL SUPPORTS-BASE (E) to the same SUPPORT STAND (C) with two BOLTS (T) and one WASHER (R) each. Tighten them with the wrench.

STEP 5:
Insert two BOLTS (U), each with one WASHER(R), into each SUPPORTLEG(B). Attach SUPPORT LEG (B) to the SUPPORT STAND(C) on the opposite side of the wheels. Tighten with a wrench.
STEP 6:
Insert both HORIZONTAL SUPPORTS-WITH SCREWS (F) into the grooves at the ends of each SUPPORT STAND (C), as shown.

STEP 7:
Insert the CABINET BASE (G).
NOTE: Place the lipped side facing down and line the cabinet base up between the SUPPORT STANDS (C).
STEP 8:
Confirm the CABINET BASE (G) is locked in place. Secure the SUPPORT STANDS (C) with the SCREWS (V) as shown in the figure below. Tighten the screws with the screwdriver.

STEP 9:
NOTE: Before assembling the front and back panels, determine which side you want the cabinet door facing outward.
Insert the CABINET FRONT (H) and CABINET BACK (I). Secure both panels to the SUPPORT STANDS (C) with SCREWS (V) as shown in the figure. Tighten the screws with the screwdriver.

STEP 10:
Remove the pre-assembled screws from the PUSH HANDLE (L). Attach one of the WORKING PLATFORM BRACKETS (K) to one end of the handle.
Insert the WORKING PLATFORM (J) to the same bracket using the pre-installed posts. Insert the screw and tighten them. Repeat the steps above to attach the remaining bracket on the other side.


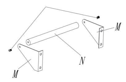
STEP 11:
Remove the pre-assembled screws from the HANDRAIL (N). Attach one of the HANDRAIL BRACKETS (M) to one end of the handle. Insert the screw and tighten them.
Repeat the steps above to attach the remaining bracket on the other side.

STEP 12:
Install the assembled WORKING PLATFORM on the right side of the cart (same side as wheels) with four BOLTS (U), WASHERS(R) and NUTS (Q).

STEP 13:
Install the assembled HANDLE on the left side of the cart (opposite the wheels) with four BOLTS (U), WASHERS (R), and NUTS (Q).

Using Your Popcorn Machine
- Make sure the popcorn maker is unplugged before you do any of the following.
- Before operation, please check carefully if its voltage is suitable to your country. (Please check if the voltage is matching with rating label specified next to the power cord).
- Clean the internal surface of the kettle and the external surface of the main unit.
- The main unit has 3 function switches as follows:
Spot Light and Warmer (I)
Stirrer (II)
Stainless Steel Kettle Heater (III)
- Hook up the kettle onto the hanger of the main unit.
- Plug in the power cord to the popcorn maker.
- Switch on the light and heater (I & III), and then fill in a suitable amount of butter or oil (Shown in Fig. 1). You can fill the amount with oil (Max. 15g) subject to your own preference.
- The kettle should be pre-heated for 3 to 4 minutes with oil (until steam comes out from it). Please prepare kernels with sugar. You can measure the amount of kernels with the measuring scoop provided, and the amount of sugar subject to your own preference. Liquid sugar and honey are prohibited.
- Open the lid and then pour in pre-mixed kernel and sugar (Shown as Fig. 2). Caution: The lid might be hot, and it is recommended to use an oven mitten.
- 1Switch on the Stirrer (II) to let it start stirring (Shown in Fig. 3).
- Close the door carefully.
- Popcorn starts popping out through the lid after about 2 minutes (Shown in Fig. 4).
- Switch off the stirrer & heater (II & III) when popping completed (no more popping sound from kettle). Rotate the roller bar of the kettle and pour out all remaining popcorn from the kettle.
- Keep heater switch (III) off if the unit is not continuously running. Keep the spotlight and warmer on to keep the popcorn warm, dry and tasty.
- Serve your popcorn with popcorn scoop provided.
- Remove plug from power supply if the unit is not being used for a long time.
- Repeat steps 7 to 10 for continuous popping.

Cleaning and Maintenance
- Wipe the doors, glass and metal surface with a clean damp cloth. DO NOT use any acidic, citrus based cleaners or abrasive cleaners on the acrylic doors as they might cause scratching or dullness.
- Frequently empty the catch tray of unpopped popcorn kernels and clean it with soap and water. Dry it thoroughly afterward.
- Frequent cleaning of the popcorn kettle is strongly recommended. This will help prevent burning of excess oils on the bottom of the kettle.
- Let the unit cool down before cleaning.
- Clean the kettle surface inside and out with wet cloth. To thoroughly clean the popcorn kettle, turn off the unit and add 1-1/2 to 2 cups of hot water into the kettle (no detergent is necessary). Then place a towel at the bottom of the main unit and place a large bowl or container on the towel (the container must be large enough to easily pour water from the popcorn kettle)). Turn on the Stirrer & Heater (2) and boil the water for 1 to 2 minutes. After that, turn off the stirrer and heater and carefully pour the water from the popcorn kettle to the bowl or container. Repeat the same procedure 2 to 3 times for the best cleaning effect.
CAUTION:
1. Kettle and water will be HOT!
2. Never immerse the kettle into water or place it in the dishwasher.
FAQs
What Oil is Best for Popping?
Use vegetable oil for the best popping results. It’s ideal for achieving the perfect texture and flavor. Avoid butter or margarine as they can damage the machine.
Can I Make Kettle Corn with This Machine?
Yes, the VEVOR machine is versatile enough to make Kettle Corn, allowing you to enjoy both traditional and sweet popcorn varieties.
How do I prevent the popcorn from burning?
Ensure the temperature is set correctly as per the manual, and don’t leave the machine unattended during popping.
How do I clean and maintain the machine?
Clean the machine after each use, focusing on the kettle and glass panels to ensure hygiene and longevity. Cleaning involves wiping with a damp cloth and regularly emptying and cleaning the removable crumb tray.
Is this machine suitable for commercial use?
VEVOR popcorn machine is designed for both home and commercial settings, ideal for events like state fairs, carnivals, and sporting events.
Final Words
Your journey with the VEVOR Popcorn Machine promises to be filled with delightful aromas and delicious tastes. As you now have all the information at your fingertips, why wait? Start popping and fill your moments with the joy of homemade popcorn. For any further queries or assistance, remember we are just a click away. Get ready, set, pop!





